Что входит в косметический ремонт
Задача косметического ремонта — внешнее обновление интерьера. В результате в квартире становится чисто, свежо. Никаких сложностей: без перепланировки, прокладки новой электропроводки, замены труб, заливки бетонной стяжки. Максимум, что делают хозяева для облагораживания интерьера — меняют изношенные двери и ламинат, переклеивают обои.
Работы, которые входят в косметический ремонт, варьируются по типам, сложности и объему. Какой вариант выберет хозяин, зависит от размера бюджета и состояния жилья. Так, сантехнику менять не придется, если она не утратила функциональных качеств и выглядит хорошо. Но затраты не обязательно минимальны. Например, некоторые хозяева покупают дорогие отделочные материалы, чтобы придать квартире лоск.
Простая «косметика»
Этот вариант подойдет, когда нужно быстро улучшить внешний вид помещения, подготовить квартиру для сдачи в аренду или для продажи. Или если после предыдущих жильцов помещение требуется «освежить». В работы входят:
- побелка или покраска потолка;
- оклеивание стен новыми обоями;
- окрашивание пола, дверей, стен, деревянных оконных рам.
Краска водно-дисперсионная Luxens цвет белый 2.5 л — 536 руб., Leroy Merlin
Обои бумажные Home Color 150-21, 10,05 х 0,53 м — 387 руб., Касторама
Краска для пола V33 Decolab 0.75 л цвет прованс — 1167 руб., Leroy Merlin
Задача – добиться ощущения свежести, заменить изношенные или испачканные отделочные материалы такими же по качеству.
Сложный косметический ремонт
Этот вид работ предполагает серьезное обновление интерьера. Квартира в результате становится чистой, уютной, но без серьезных трат. Экономия приветствуется, но масштаб работ требует денег:
- устройство натяжного потолка;
- замена старого напольного покрытия без изменения конфигурации пола;
- облицовка стен в санузле и на кухне плиткой.
Обновляют интерьер после покупки жилья, когда в капитальном преобразовании нет необходимости, перед появлением в семье малыша. Сложную «косметику» делают и в гигиенических целях, как регулярный, обязательный ремонт.
Дверь межкомнатная Элеганс, орех 2000/600 мм — 2 500 руб., Касторама
Линолеум бытовой Синтерос Eruption Дон 3, дворцовый паркет, 3,5 м, цена за кв. м. — 336 руб., Касторама
Плитка наcтенная «Лофт» 20х40 см 1.2 м2 — 380 руб., Leroy Merlin
Еврокосметика
Этот вид отличается от предыдущего только классом используемых материалов. Намек на иностранное качество не случаен. Европейские производители выпускают строительные материалы по новым технологиям, использование которых требует знаний и навыков. Евроремонт предполагает идеальную отделку квартиры с использованием материалов высокого класса.
Обои ASC Wallpaper Legerro (Германия), 10 х 1,06 м — 1 836 руб., Касторама
Российские производители освоили выпуск продукции, не уступающей по качеству европейским аналогам. Стоит она дешевле, а выглядит не хуже. Можно сэкономить на классе, купить, например, ламинат не 33-го, а 31-го класса.
Ламинат «Монпарнас ТТ» (Россия) 12 мм, 33 класс, цена за кв.м. — 865 руб., Leroy Merlin
Отделочные работы – простор для полета фантазии
Отделку проводим, начиная сверху – от потолков к стенам и полам. При такой последовательности исключаются повреждения отремонтированных частей при работе с другими. Натяжные потолки составляют исключение: их делают в последнюю очередь. Если требуется сделать пол, начинаем с выравнивания стяжкой. Используем экономичный способ – цементно-песчаную смесь. По возможности, применяем самовыравнивающиеся полы. Они дороже, но результат того стоит. Если собираетесь устанавливать систему теплого пола – самое время.
Приступаем к выравниванию стен. Продолжительность работы, количество материала зависят от состояния поверхностей. Может понадобиться несколько слоев, а можно обойтись одним. Стены выравнивают, в основном, своими руками. Использование машинного выравнивания в условиях обычной квартиры нецелесообразно. Ручное выравнивание выполняется двумя способами: визуальное и по маякам. Стены, которые готовятся под покраску, выравниваем по маякам, что обеспечивает лучшее качество.
Отделочные работы проводятся, начиная сверху
Закончив оштукатурывание, переходим к заключительной работе – шпаклевке. Шпаклевать следует тщательно, чтобы заделать все неровности, места проводки коммуникаций. Окончательно готовим поверхность для чистовой отделки. Важен выбор грунтовки – качественная позволит избежать проблем при шпаклевании, покраске, оклейке. Если собираетесь устанавливать декоративные элементы вроде лепнины, делайте это сейчас.
Затем приступаем к настенной плитке
Важно спланировать, какую плитку на какой стене будем использовать. Если есть возможность, делаем схему установки на компьютере или чертим на бумаге
Так точно узнаем, сколько понадобится плитки, сколько придется обрезать, чтобы разумно спланировать покупку запаса. Разноообразие цветов, узоров, отделочных материалов позволяет сделать квартиру неповторимой. Кроме керамической плитки на этом этапе используется декоративная мозаика, плитка из бамбука, 3D элементы и многое другое.
Варианты выполнения ремонтно-строительных работ
На самом деле вариантов здесь всего два: либо нанять комплексную бригаду, либо положиться на свои силы. Сразу следует отметить, что существуют такие виды работ, выполнение которых самостоятельно не только крайне затруднительно, но и запрещено на законодательном уровне. К таким работам относятся:
- Монтаж газового оборудования;
- Установка вентиляционных систем, особенно в многоэтажных зданиях;
- Самовольное подключение к отопительной и водопроводной системе;
- Установка электрических счетчиков;
- Перепланировка несущих конструкций без утвержденного в соответствующих инстанциях проекта.
При выполнении этих работ потребуется не только обратиться к специалистам, но и составить соответствующие акты.
Профессиональный подход
Прежде всего, следует отметить, что при выполнении некоторых видов работ будет недостаточно дрели, шпателя и валика, может потребоваться специальное дорогостоящее оборудование, покупать которое для ремонта собственной квартиры, пусть даже капитального, нецелесообразно. Серьезные комплексные бригады, как правило, обеспечены всем набором необходимого инструмента.
Даже при наличии необходимых инструментов и приспособлений, мало кто из домашних мастеров, если конечно он сам не является строителем, сантехником или электриком, имеет богатый опыт проведения строительно-ремонтных работ, в этом аспекте пальма первенства полностью принадлежит специалистам.
Длительность ремонта при работе опытных профессионалов значительно меньше, чем при выполнении того же объема работ своими силами. Нередки случаи, когда самостоятельно начатый ремонт заканчивался обращением к специалистам.
Ремонт квартиры своими руками
Безусловно, такой подход к вопросу позволит сэкономить существенную сумму, однако потребует значительных затрат времени. Кроме того, если нет специальных навыков, высока вероятность ошибок и порчи дорогостоящего материала, что никак нельзя назвать преимуществами.
Наиболее простым способом оценки материальной выгоды является простое сравнение: следует подсчитать, сколько можно заработать на основном месте работы и сколько нужно заплатить рабочим за тот же промежуток времени. Если разница окажется положительной, выгоднее нанять специалистов.
Однако, не следует забывать, что даже если заплатить придется больше не нужно торопиться с выводами. Необходимо учесть, что помимо самих работ, придется докупить необходимый инструмент, смириться с существенным увеличением длительности ремонта и неизбежным, пусть и незначительным, снижением качества выполняемых работ.
На основании вышеизложенного, можно сделать вывод, что приступать к самостоятельному проведению отделочных работ целесообразно только при наличии необходимого инструмента и специальных навыков, в противном случае, лучше обратиться к специалистам.
Варианты выполнения ремонтно-строительных работ
На самом деле вариантов здесь всего два: либо нанять комплексную бригаду, либо положиться на свои силы. Сразу следует отметить, что существуют такие виды работ, выполнение которых самостоятельно не только крайне затруднительно, но и запрещено на законодательном уровне. К таким работам относятся:
- Монтаж газового оборудования;
- Установка вентиляционных систем, особенно в многоэтажных зданиях;
- Самовольное подключение к отопительной и водопроводной системе;
- Установка электрических счетчиков;
- Перепланировка несущих конструкций без утвержденного в соответствующих инстанциях проекта.
При выполнении этих работ потребуется не только обратиться к специалистам, но и составить соответствующие акты.
Профессиональный подход
Прежде всего, следует отметить, что при выполнении некоторых видов работ будет недостаточно дрели, шпателя и валика, может потребоваться специальное дорогостоящее оборудование, покупать которое для ремонта собственной квартиры, пусть даже капитального, нецелесообразно. Серьезные комплексные бригады, как правило, обеспечены всем набором необходимого инструмента.

Даже при наличии необходимых инструментов и приспособлений, мало кто из домашних мастеров, если конечно он сам не является строителем, сантехником или электриком, имеет богатый опыт проведения строительно-ремонтных работ, в этом аспекте пальма первенства полностью принадлежит специалистам.
Длительность ремонта при работе опытных профессионалов значительно меньше, чем при выполнении того же объема работ своими силами. Нередки случаи, когда самостоятельно начатый ремонт заканчивался обращением к специалистам.
Ремонт квартиры своими руками
Безусловно, такой подход к вопросу позволит сэкономить существенную сумму, однако потребует значительных затрат времени. Кроме того, если нет специальных навыков, высока вероятность ошибок и порчи дорогостоящего материала, что никак нельзя назвать преимуществами.
Наиболее простым способом оценки материальной выгоды является простое сравнение: следует подсчитать, сколько можно заработать на основном месте работы и сколько нужно заплатить рабочим за тот же промежуток времени. Если разница окажется положительной, выгоднее нанять специалистов.
Однако, не следует забывать, что даже если заплатить придется больше не нужно торопиться с выводами. Необходимо учесть, что помимо самих работ, придется докупить необходимый инструмент, смириться с существенным увеличением длительности ремонта и неизбежным, пусть и незначительным, снижением качества выполняемых работ.
На основании вышеизложенного, можно сделать вывод, что приступать к самостоятельному проведению отделочных работ целесообразно только при наличии необходимого инструмента и специальных навыков, в противном случае, лучше обратиться к специалистам.
Дизайн интерьера
Уяснив. с чего начать ремонт в квартире, следует выбрать новый дизайн интерьера. И это задача не простая
Здесь важно соблюсти стиль, чтобы правильно совместить все детали интерьера. Только тогда в жилище будет присутствовать визуальная атмосфера гармонии и красоты
При выборе стиля дизайна нужно прежде всего отталкиваться от того, что вы не хотите видеть категорически. Методом исключения быстрее подберетесь к комфортному решению.
Выбор дизайна интерьера немаловажная задача
Сделать выбор не случайным, а глубоко продуманным помогут фотографии в интернете, журналах, где огромный выбор дизайна на любой вкус. Дальше нужно учитывать вашу мебель, чтобы новый ремонт сочетался с вашей старой мебелью, если вы не собираетесь покупать новую. Тогда следите, чтобы обивка на диванах, шторы и прочая ткань отвечали основной цветогамме.
Критерии правильного дизайна интерьера
Вот некоторые критерии, которые помогут в составлении правильного дизайна:
Форма предметов. Соблюдая единую форму, проще сочетать несколько разных стилей. Например, модерн можно сочетать с классикой и к этому всему добавить черты футуризма. В этом случае единая форма мебели – мягкие текстильные сидения и тонкие ножки – задают комфортную, непротиворечивую атмосферу.
Правильное сочетание цветов
И, как уже говорилось, очень важно верно сочетать разные цвета в интерьере. Нагромождения кричащих, не сопоставимых вместе оттенков, ухудшают как настроение, так и самочувствие
Поэтому выбирайте свои любимые цветогаммы и смело включайте их в интерьер.
Кухонное помещение
Демонтаж старых материалов происходит так же, как и в выше описанном, только не стоит демонтировать газовое оборудование, это опасно и этим занимаются специальные организации по лицензии.

Так же, как и в санузле стоит обозначить уровень плитки, так называемый «фартук». Его стоит выложить в первую очередь, а потом приступить к шпаклевке потолка (если требуется), предварительно заклеив плитку малярной лентой и целлофаном.

После потолка приступаем к шпаклевке стен и покраске, а потом к напольным покрытиям. Не рекомендуется стелить в кухне деревянные покрытия, даже если производитель гарантирует защиту от влаги. Рекомендуется использовать плитку или линолеум. После этого завершаем отделку стен обоями (если не было покраски).

Ремонт квартиры. Дизайн
Ремонт любого жилого помещения, будь то небольшая однушка на окраине города или элитная квартира в самом центре, начинается с составления плана работ и разработки дизайн проекта ремонта квартиры
Обратите внимание на то, что если небольшой косметический ремонт можно выполнить самостоятельно, то для авторского или дизайнерского ремонта придется привлечь настоящих профессионалов, которые озвучат варианты ремонта квартиры и помогут вам выбрать наиболее подходящий. Делать дизайнерский ремонт можно и самостоятельно, просто подключите свою фантазию
Вне зависимости от того, сколько будет стоить ремонт в вашей квартире, вы должны помнить о том, что вложенные деньги – это не затраты, а удачные инвестиции в недвижимость, которые значительно увеличат сроки эксплуатации жилья и помогут его в дальнейшем перепродать по лучшей цене. Правильно составленный дизайнерский проект полезен и заказчикам, и рабочим, которые будут выполнять ремонтные работы в квартире. Для первых проект — это возможность узнать, как квартира будет выглядеть в будущем, для вторых – руководство к действию. На нашем сайте вы сможете найти образцы ремонта квартиры, среди которых сможете позаимствовать некоторые идеи для ремонта в своем жилом помещении.
Если планируется выполнение стильного ремонта квартиры, в работах используются только высококачественные материалы, которые отличаются продолжительным сроком службы. Потратившись на работы лишь раз, вы на много лет забудете о необходимости ремонта в помещении. Идеи для ремонта квартиры вы всегда найдете на нашем сайте. Кроме того, в любой момент можно воспользоваться услугами профессиональных дизайнеров, которые помогут до неузнаваемости преобразить ваше жилое помещение.
Ремонт квартиры и варианты дизайна могут зависеть не только от ваших пожеланий, но и типа помещений. Так, в некоторых случаях для того, чтобы воплотить задуманное в жизнь, может потребовать серьезная переделка помещения со строительством или демонтажем перегородок, дверей и прочее. Если на такой глобальный и капитальный ремонт вы не согласны, придется отдать предпочтение более простым вариантам.
Современные идеи ремонта квартир реализуются в несколько этапов, они имеет большую глубину проработки и поразят вас своим качеством исполнения. Сделав ремонт в квартире правильно, вы сможете максимально преобразить внешний вид помещения и увеличить его функциональность, если данный пункт был предусмотрен в проекте
Обратите внимание на то, что дизайнерский ремонт всегда будет стоить на порядок дороже обычного косметического
Стильный ремонт квартиры имеет множество преимуществ. Во-первых, в такой квартире гораздо приятнее жить, чем в той, где до сих пор наклеены советские обои, начавшие облазить по краям. Во-вторых, ремонт, который действительно нравится, способен подарить человеку чувство комфорта и расслабления. Третье, и самое главное преимущество – это возможность похвастаться своим ремонтом перед друзьями. Поверьте, никто не останется равнодушным. Модный ремонт квартиры расскажет окружающим о вашем прекрасном вкусе и чувстве стиля.
Красивые идеи ремонта квартиры несложно найти почитав наши статьи, гораздо сложнее воплотить задуманное в жизнь. Здесь мы посоветуем обратиться за профессиональной помощью к специалистам, которые имеют многолетний опыт работы в данной области и выполнят все в самом лучшем виде, максимально прислушиваясь к вашим пожеланиям.
Электрика и сантехника
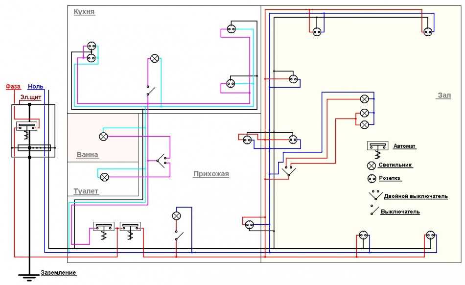
На втором этапе необходимо сделать самую грязную, но в то же время самую ответственную часть работ. Речь идет об электрике и сантехнике. К этим видам работ стоит отнестись предельно ответственно, ведь чтобы исправить ошибки, вам придется повторно сделать капитальный ремонт в квартире. По этой причине не рекомендуется экономить на качестве проводов и труб. Ведь ремонтировать их после можно будет только разрушив стену.

Изначально составляется схема шторбления каждой отдельной стены. Эти схемы рекомендуется сохранять и после ремонта, чтобы избежать ошибочного повреждения труб или электрической проводки гвоздями. В подготовленную штробу уложите провода с необходимым сечением, а также трубы, аккуратно заделайте штробы.

Специалисты рекомендуют выбирать пропиленовую трубу. Она прослужит намного дольше, чем металлическая труба, не поддается ржавчине и коррозии.

Вода, отопление, электричество – ремонтируем, устанавливаем новое
Закончив демонтаж, поэтапно приступаем к ремонту. Начинаем с систем коммуникации. Время капитального ремонта – самое подходящее для замены электропроводки, радиаторов отопления, труб, установки вытяжки, кондиционера. Коммуникации следует предварительно спланировать, особенно проводку. Если собираетесь строить новые перегородки, работу следует выполнить до прокладки проводки, труб, чтобы не пришлось затем ломать и переделывать. В каркасном доме проводку, трубы лучше спрятать в стены. На стенах из другого материала делают штробы, куда прячут проводку.
Если требуется заменить электропроводку, с этого нужно начинать ремонт
Жильцам панельных домов следуе иметь в виду, что штробить стены в таких домах можно только в вертикальном направлении. Проводку разводим под потолком или в месте, где стыкуются стены и пол. Скрываем провода под навесным потолком или за плинтусом. Не забывайте одновременно с проводкой провести кабели для интернета, телевидения, домофона. Выключатели, розетки, светильники сразу не устанавливаем, только готовим места для них. Установка приборов проводится после окончания всех работ.
Занимаемся сантехникой: устанавливаем трубы для подачи воды в стиральную машину и вывода в канализацию. Также делаем подводы к смесителям, ванной, душевой, посудомойке, унитазу
Уже теперь важно знать размеры ванной и душевой кабины, места подключения воды и канализации. Хорошо, когда они уже куплены, но также можно узнать технические характеристики в магазине, где собираетесь покупать оборудование
Штукатурные работы
Следующим этапом ремонта являются штукатурные работы. Штукатурные работы в квартирах выполняются в основном гипсовыми штукатурками
Все стены штукатурятся в уровень.
Некоторые помещения мы рекомендуем штукатурить “в углы” – особенно это важно для ванных комнат и кухни, также желательно штукатурить в углы помещения, где на полу
планируется плитка, так как она сразу покажет все расхождения стен. Время высыхания штукатурки сильно зависит от толщины слоя и погодных условий
Например, при толщине
слоя 6 см и температуре на улице 25 градусов, штукатурка полностью высохнет за 15-18 дней. При такой же толщине слоя, но температуре 15 градусов, штукатурка будет
сохнуть не менее 20 дней.
Евроремонт
Так называют обновление помещения с помощью материалов и технологий, пришедших к нам из европейских стран. К таким материалам относят:
- евроокна – рамы из алюминиево-пластикового профиля;
- панели ПХВ;
- ламинат и линолеум импортного производства;
- пластиковые плинтуса;
- межкомнатные двери из дешевых плит, покрытые шпоном (искусственным или натуральным);
- натяжные потолки.
ПОЛЕЗНАЯ ИНФОРМАЦИЯ: Как сделать 3д полы своими руками (видео): пошаговая инструкция

Производство евроматериалов давно освоено отечественными производителями (а также и азиатскими, например китайскими), но ремонт с их использованием сохранил свое название. Евроремонт – это возможность быстро изменить облик помещения с помощью удобных в монтаже элементов, но относят его все же к сложному виду косметического ремонта.
Стоимость и сроки
Цена складывается из двух показателей: стоимости материалов и услуг бригады. Работу мастера рассчитывают за квадратный метр, поэтому чем больше площадь квартиры, тем дороже проект. В Москве цена на косметический ремонт варьируется в пределах 3,6 тыс. рублей — 4,5 тыс. рублей.
Обратите внимание на прайс, который предлагает подрядчик. Все позиции в нем должны быть понятны
Проследите, чтобы работы не повторялись. Убедитесь, что в смете нет «лишних» строчек и вы не платите за работы, которые при косметическом ремонте не проводятся.
Крупные ремонтно-строительные компании занимаются установкой натяжных потолков, сантехническими и электротехническими работами. Если нанимать бригады частников, то для этих работ придется искать других исполнителей.
Как долго придется ждать окончания ремонта, зависит от профессионализма исполнителей: опыт, использование профессиональных инструментов. Кроме того, имеет значение вид отделки.
В среднем однокомнатную квартиру ремонтируют за две недели, двухкомнатную — за три, трехкомнатную — за месяц.
Последовательность работ и этапы ремонта квартиры-вторички
На фото: Квартира-вторичка на ул. Смоленская наб. до начала капитального ремонта
Последовательность общестроительных и отделочных работ при ремонте вторички, по сути, такая же, как и при ремонте квартиры в новом доме. Но есть и некоторые отличия, связанные с реконструкцией жилья, а также с необходимостью качественно подготовить объект к капитальному ремонту.
Этап 1. Демонтажные работы
На фото: Демонтажный план квартиры-вторички на ул. Смоленская наб.
Демонтажные работы – первый и очень важный этап ремонта вторички. Во время их проведения:
- удаляется старая отделка;
- демонтируются отслужившие свой срок инженерные сети, межкомнатные двери и напольные покрытия;
- сносятся внутренние перегородки (если проект предусматривает перепланировку);
- тщательно очищаются все поверхности;
- вывозится мусор.
Этап 2. Перепланировка
На фото: Планировочное решение квартиры-вторички на ул. Смоленская наб. с перепланировкой
Вторички часто подвергаются перепланировке (это может быть объединение кухни и гостиной или ванной комнаты и санузла, присоединение лоджии или балкона и т.д.). Ее цель – повышение эргономики построенного много лет назад жилья, увеличение полезной площади и расширение функционала помещений. Но чтобы сделать перепланировку, необходимо сначала выполнить проектные работы и получить необходимые разрешения. Так что заказчикам, купившим квартиру на вторичном рынке и желающим изменить ее планировку, нужно обязательно заказать дизайн-проект.
Этап 3. Реализация инженерных проектов
На фото: Спальня квартиры-вторички после реализации инженерного проекта по управлению освещением и финишной отделки
Как правило, ремонт во вторичке предполагает модернизацию жилья, ведь только так можно превратить квартиру в старом доме в современные комфортабельные апартаменты. Поэтому во время капитального ремонта производится замена всех коммуникаций:
- электропроводки (она прокладывается с учетом всей бытовой техники, которая будет установлена в квартире, предложенных дизайнерами сценариев освещения и т.д.);
- водопровода и канализации;
- труб и радиаторов отопления (по желанию заказчиков в квартире могут быть установлены конвекторы или смонтирована система теплого пола – такое инженерное решение актуально для обогрева присоединенного балкона или лоджии, где нельзя установить радиатор).
А также выполняется монтаж и других инженерных систем (кондиционирование и вентиляция, охранные и пожарные сигнализации, домашний кинотеатр, встроенный пылесос, умный дом), повышающих качество жизни и стоимость вторичного жилья.
Этап 4. Черновая отделка
На фото: Интерьер квартиры во время выполнения черновой отделки
Черновая отделка во время ремонта вторички выполняется так же, как и при ремонте новостройки. Что же касается используемых на этом этапе материалов, то их качество и цена зависят от выбранного заказчиком вида ремонта. Черновые (общестроительные) материалы оплачиваются заказчиком заранее, заказываются напрямую у и доставляются на объект бесплатно.
Как правильно делать мелкосрочный ремонт?
Снизить затраты на обновление интерьера поможет грамотное планирование:
- Определитесь с дизайном;
- Тщательно проведите замеры комнат: потолка, стен, пола. Вычтите из общей площади окно и дверной проем;
- Составьте смету после детального изучения цен на отделочные и строительные материалы. Не забудьте внести стоимость недостающих инструментов и работу узкопрофильных специалистов. Для этого обзвоните компании, занимающиеся ремонтом в вашем районе;
- По возможности вынесите мелкие предметы мебели из комнаты, а крупные накройте полиэтиленовой пленкой;
- Закупите материалы.
Теперь комнаты готовы к преобразованию! Если же остались деньги, достаточные для вызова бригады мастеров (а это не такая уж и большая сумма, ведь косметика – это бюджетный вариант ремонта), но сомневаетесь, что сможете справиться самостоятельно, обращайтесь в !
Перечень необходимых инструментов и материалов
Окончательно определившись с вариантами отделки, следует составить перечень необходимых материалов, их количество и примерную стоимость. Кроме этого, нужно иметь под рукой весь необходимый инструмент.
Прежде всего, стоит проверить какой инструмент имеется в наличии, а какой требуется приобрести
Прежде всего стоит уделить внимание электроинструменту, без которого реализация задуманного будет весьма проблематична. Для эффективного проведения ремонтно-строительных работ желательно иметь под рукой:
- Перфоратор или ударную дрель;
- Болгарку;
- Шуруповерт или дрель с регулятором оборотов;
- Электролобзик.
Наличие этого инструмента позволит значительно ускорить проведение ремонта и сведет к минимуму затраты труда.
Что касается строительных и отделочных материалов, здесь трудно давать какие-либо рекомендации, не ознакомившись с конкретным проектом. Можно только сказать, что не следует покупать материалы производителей с сомнительной репутацией, тем более что их стоимость не на много ниже чем стоимость оригинальных проверенных материалов.
Кроме этого, покупать любой вид материалов нужно с запасом 10 – 15%. Это необходимо для того, чтобы в случае непредвиденных ситуаций или порчи материала в процессе монтажа или укладки, не приходилось докупать материал, которого может и не оказаться в наличии.
Общие правила
Основное правило: сначала грязные, затем чистые работы
Важно так распланировать процесс, чтобы ремонтная грязь и строительная пыль не пачкали обновленную отделку. При переноске инструментов и материалов легко поцарапать стены и полы
Поэтому стоит придерживаться следующего плана:
- начать с дальних комнат (относительно входной двери), затем отремонтировать кухню и санузел;
- в последнюю очередь заняться проходными комнатами, коридорами и прихожей;
- снимать старую отделку и наносить новую лучше «по вертикали», двигаясь сверху вниз;
- защитить отремонтированные помещения от грязи: закройте двери с внешней стороны пленкой.
Проще работать сразу во всей квартире. Но далеко не у каждой семьи есть «запасной аэродром», чтобы переселиться на время. Поэтому придется действовать последовательно.
Прокладка коммуникаций, установка новых конструкций и стен
На этом этапе можно действовать по-разному — это зависит от необходимости возводить новые стены или их элементы в санузле, а также от используемых материалов. Зная высоту вашей ванной, душевой кабины, мест размещения всяких принадлежностей, можно приступить к водопроводным работам. Они подразумевают: установку радиаторов, смесителей, водонагревателя, посудомойки, ванны, моек, душевой кабины, прокладку труб для подключения стиральной машины.
Нужно взять на вооружение, что у разных видов душевых кабин места подключения и слива различны. И, если вы еще не купили эти приборы, приобретая их, сперва ознакомитесь с чертежами и со схемами подключения. Еще в этот промежуток работ проводят кабеля для телевизора, интернета, домофона и телефона.
Электропроводка в зависимости от материала стен
Для стен или потолков из гипсокартона, электрику делают одновременно с возведением стен (провода проходят внутри). Если ваши стены будут из других материалов, то сначала возводят стены, а потом они штробятся для электропроводки. Если дом панельный, то горизонтальныештробы невозможны — только вертикальные. Тогда поступают так: либо проводку разводят под потолком, по полу, либо в углу стыка пола и стены, соответственно, скрывая провода — либо за навесным потолком, либо под напольным плинтусом.
Стены из газоблока возводятся, а потом штробятся под электропроводку
При возведении стен или потолков из гипсокартона, не забудьте об их усилении, то есть, об установке закладных (более прочных) материалов в тех местах, где это может быть необходимо:
- на потолке — если вы планируете тяжелые шторы или конструкции с электроуправлением.
- на стенах, где будете навешивать кухонные шкафчики. Это очень тяжёлые предметы, и гипсокартон может их не выдержать. Сделайте закладные на месте крепления телевизоров, книжных полок, водонагревателя.
- нужны закладные и для установки раздвижных межкомнатных дверей.
Этапы работ
Подготовка
Предварительная подготовка обязательна. Продумайте, какой должна стать квартира. Важны все детали: цвет обоев и краски, количество ламината, линолеума и керамической плитки, оттенок дверей.
Современная квартира оформляется в едином стиле. Это относится и к косметическому обновлению. Кроме цвета, продумайте фактуру отделки. Например, в стиле хай-тек используют лаконичную отделку и металлические поверхности, в прованском — пастельные оттенки, натуральные ткани и деревянные предметы.
Замеры и закупка материала
Продумав стиль, измерьте параметры стен, потолка, пола и рассчитайте площади поверхностей. Подсчитайте, какое количество отделочных и строительных материалов (шпатлевки, грунтовки) понадобится. Для расчета используйте информацию, указанную производителем на упаковке.
Шпаклёвка влагостойкая Axton 1.5 кг — 106 руб., Leroy Merlin
Чтобы сэкономить, сравните цены в нескольких магазинах. Если выбиваетесь из бюджета, замените один вид отделочных материалов на другой, подешевле. Купите все необходимое, включая элементы декора и необходимые инструменты. Если ремонтируете своими руками впервые, лучше взять чуть больше материала.
Демонтаж
После того как все подготовлено, демонтируется старая отделка. Снимаются обои, кафель, старый линолеум, ковролин или ламинат. Смывается краска с потолка и стен. Нужно тщательно очистить поверхности, прежде чем приступить к отделке квартиры по-новому.
Отделка и монтаж
Косметический ремонт включает разные виды работ. Правильна такая последовательность: потолок, стены, пол. Однако если будет установлен натяжной потолок, то последовательность меняется: зачастую сначала ремонтируют стены и пол, в последнюю очередь монтируют потолочную конструкцию.
На заключительном этапе устанавливают новые розетки и выключатели, светильники и бытовое оборудование.
Выключатель Hegel Master 1-клавишный IP20, серебро — 149 руб., Касторама
Договор на ремонт квартиры
Количество сомнительных строительных фирм растет с каждым годом, чтобы не нарваться на одну из таких компаний и не переделывать ремонт в квартире дважды, необходимо составить договор ремонта квартиры между физическими лицами. В договоре должны быть обговорены такие моменты, как этапы ремонтных работ, стоимость и примерные сроки сдачи в эксплуатацию объекта, это позволит защититься от недобросовестного исполнителя и быть уверенным в качестве работ.
Образец сметы на ремонт квартиры поможет узнать, что должен содержать в себе этот документ. Если ваш исполнитель темнит и не включает некоторые моменты в смету, лучше отказаться от его услуг и обратиться в другую компанию.
Примеры ремонта квартир и проекты вы легко найдете на нашем ресурсе либо в специализированных печатных изданиях. Кроме того, для качественного и неповторимого ремонта всегда можно подключить свою фантазию и дизайнерские навыки. Такой ремонт будет поистине индивидуальным и авторским и вряд ли вы встретите похожие идеи у кого-то другого.
Ремонт квартиры, виды работ:
1. Косметический ремонт
Включает в себя обновление обоев, напольного покрытия, покраску окон и дверей;
2. Капитальный ремонт
Помимо работ косметического ремонта предусматривает полную замену систем коммуникации, установку новых розеток и выключателей, монтаж и демонтаж перегородок, замену окон и дверей и другие работы;
3. Восстановление и реконструкция помещения
В основном проводится в квартирах старого фонда либо когда необходимо кардинально изменить внешний вид помещения;
4. Авторский ремонт
Подробно о снятии старых покрытий стен и столярных изделий
Для того, чтобы избавиться от старой краски или эмали, используют узкий стальной шпатель. После полного удаления остатков краски, стены необходимо обработать наждачкой для улучшения адгезии всех последующих слоев.
Побелку так же снимают шпателем, предварительно размочив водой. Для этого лучше выбирать более широкие версии, поскольку снимается она легко и быстро. Обои из бумаги так же можно размочить, другие материалы снимаются в сухом виде, а их нижний слой на клею удалять не обязательно.
Такой подход актуален по отношению к виниловым или текстильным обоям, содержащим многослойную структуру. Если на окнах и дверях присутствует старый лак, удаляется он строго в случае растрескивания. Для этого применяется специальная смывка или строительный фен в союзе со шпателем. Если же поверхность гладкая, она подлежит поверхностному нанесению еще одного слоя, чтобы освежить изделие.





































