Монтаж кабель-канала, пошаговая инструкция
В процессе установки кабель-канала, следите за температурой в помещении, она не должна быть выше 60°С. Пошаговый алгоритм монтажа выглядит следующим образом:
- Перед началом работы обесточьте электрическую сеть.
- Осуществите разметку на поверхности, где будет располагаться канал.
- Измерьте и отрежьте необходимую длину каналов.
- Снимите крышки с каналов и приступайте к креплению основания. Для этого приложите канал к поверхности стены и просверлите через канал наружное отверстие на длину самореза. Между отверстиями соблюдайте интервал 30-40 см, после чего закрепите основание саморезами. При монтаже каналов на бетонную поверхность верхние и нижние отверстия фиксируются при помощи дюбелей, оставшиеся крепятся гвоздями. Вместо саморезов можно использовать специальную смесь под названием жидкие гвозди. В таком случае основание дважды смазывают веществом, после чего в течение 5 минут прижимают к поверхности. Наилучшим крепежным эффектом будет обладать конструкция с комбинированным вариантом крепления.
После установки прямого канала, приступайте к монтажу дополнительных аксессуаров кабель-канала. Установите угловые части, соединители.
Затем приступите к расположению проводов в основании
Важно следить, чтобы кабеля не переплетались, не имели резких изгибов, были изолированы.
Основание закройте крышкой, установите розетки и переключатели, в случае, если они были предусмотрены планом.
Включите подачу электричества в систему, убедитесь в работоспособности. В случае обнаружения проблем, отсутствии электропитания в розетках и на переключателях, снимите крышку кабель-канала и найдите источник проблемы визуально или при помощи специального инструмента.
№2. Материал исполнения кабель-канала
Самыми популярными каналами считаются пластиковые, реже используются металлические. Есть еще керамические кабель-каналы, но они дорогие и не очень практичные, потому используются достаточно редко.
Пластиковый кабель-канал для электропроводки
За счет бюджетности и простоты монтажа пластиковые каналы приобрели наибольшую популярность. Изделия изготавливают из ПВХ с добавлением специальных веществ, которые повышают устойчивость материала перед солнечными лучами, огнем и агрессивными химическими веществами. Как правило, каналы имеют П-образное сечение, но могут быть треугольными, в виде полусферы, а также Ш-образными, когда внутри есть перегородки для кабелей нескольких типов. Используются для прокладки слаботочных и силовых линий в жилых помещениях, офисах и на предприятиях.
Преимущества:
- невысокая цена;
- минимальный вес;
- возможна эксплуатация в широком диапазоне температур, от -32С до +90С;
- достаточно простой монтаж за счет простой системы креплений и невысокого веса;
- устойчивость к коррозии;
- достаточное разнообразие. Каналы выпускаются различных форм и цветов, можно подобрать изделие, которое будет максимально похоже на обычный напольный плинтус и выполнено под дерево;
- за конструкцией понадобится минимальный уход;
- материал легко режется.
Крышка пластикового кабель-канала устанавливаются максимально просто – никаких дополнительных инструментов не понадобится. Стандартная длина одной секции пластикового канала – 2 м, ширина и высота колеблются от 10 до 60 см, но могут встречаться и другие варианты.
Пластиковый кабель-канал может крепиться к поверхности при помощи саморезов, металлических скоб или дюбель-гвоздей
Неразборное крепление предусматривает приклеивание канала к стене, но тут важно учитывать еще и вес изделия. Чтобы можно было спрятать проводку любой сложности, кроме прямых каналов, выпускаются дополнительные элементы, вроде тройников, углов и заглушек
Отдельные элементы есть даже для розеток и выключателей.
Несмотря на достаточно высокую огнестойкость и способность к самозатуханию, пластиковые кабель-каналы не рекомендуют использовать в помещениях с повышенной пожарной опасностью.
Металлический кабель-канал для электропроводки
Металлические изделия выдерживают повышенные нагрузки, потому используются преимущественно на предприятиях, а не в жилых помещениях. Их применяют для внутренней и внешней прокладки кабелей. Изделия отлично подходят, когда надо спрятать внушительный пучок проводов.
Металлические кабель-каналы изготавливают из:
- оцинкованной стали;
- анодированного алюминия.
Короб из оцинкованной стали обладает высокой механической и коррозионной стойкостью, становится защитой от электромагнитных лучей, поэтому часто используется для прокладки кабелей систем видеонаблюдения и оповещения.
Короб из анодированного алюминия также становится хорошим барьером для электромагнитных лучей, он устойчив к огню, механическим воздействиям, долговечен, не боится солнечных лучей.
Металлический кабель, как правило, имеет П-образную форму, может быть цельным или перфорированным. Если основание горючее, то использовать необходимо цельный канал. Отдельно стоит выделить лестничные каналы – они используются только в производственных условиях. К основанию каналы крепят дюбелями, анкерами или болтами.
Основные преимущества металлических кабель-каналов:
устойчивость к огню;
высокая прочность, позволяющая выдержать вес целого пучка силовых кабелей;
долговечность и устойчивость к механическим повреждениям;
защита от электромагнитного излучения, что важно для кабелей связи.
Из минусов отметим более сложный монтаж по сравнению с пластиковым каналом: так как вес металла больше, усложняется и процесс установки, но назвать эти работы особенно трудными все равно нельзя. Благодаря наличию крышки с защелкой сборка проводится в достаточно короткое время. Сложные системы собираются за счет наличия Т- и Х-образных деталей, а также углов разной конфигурации.
Что такое доборы
К кабельным коробам прилагаются так называемые доборы:
- Муфты, или стыковочные соединители устанавливаются на стыке двух коробов, если длина проводки превышает стандартные для короба 2 метра. Если, к примеру, длина проводки на видном месте составляет 3 или 5 метров, мастера подрезают кабель каналы с тем, чтобы муфты располагались симметрично. В первом случае делают не 2 и 1 метр, а 1,5 и 1,5;
- Т-образная муфта (угол) соединяет 3 короба, имеющие Т-образный стык;
- Треугольники (внешние и внутренние), служат для соединения двух коробов, в углу. Эти элементы способны изменять угол от 70 до 130, обеспечивая плотное соприкосновение со стенами, имеющими нестандартную архитектуру. Внешние треугольники служат для соединения коробов на выступах стен, внутренние – при переходе кабель канала со стены на потолок или при повороте по внутреннему периметру помещения;
- Заглушки применяются для закрытия короба в конце пенала;
- Установочная коробка предназначается для установки выключателей и розеток.

Доборы подбираются в тон магистральных коробов, которые можно обрезать вместе с крышками:
- Пластиковый – столярной ножовкой с мелкими зубьями;
- Алюминиевые и стальные профили – болгаркой или ножовкой по металлу.
Чтобы в процессе резки выдержать правильно угол, можно воспользоваться столярным инструментом – стуслом.
Классификация кабельных каналов.
В зависимости от помещения, схематического расположения линий проводки и количества проводов в них рекомендуется применять короба различного вида.
Основные варианты кабельных каналов:
- Каналы на основе труб, дополнительно разделяемые на горизонтальные и вертикальные. К подобным каналам так же будут относиться субканалы. Достаточно часто встречается термин “кондуит” (conduit);
- Короба. ПУЭ, п. 2.1.10 определяет короб как закрытую полую конструкцию прямоугольного или другого сечения, предназначенную для прокладки в ней проводов и кабелей. Короба могут быть глухими или с открываемыми крышками, со сплошными и перфорированными стенками и крышками. Глухие короба должны иметь только сплошные стенки со всех сторон и не иметь крышек.
- Лотки. ПУЭ, п. 2.1.11 определяет лоток как открытую конструкцию, предназначенную для прокладки на ней проводов и кабелей. Лоток не является защитой от внешних механических механических повреждений проложенных на нем проводов и кабелей. Лотки должны изготовляться из несгораемых материалов. Они могут быть сплошными, перфорированными или решетчатыми;
- Каналы для прокладки кабельных жгутов, чаще всего выполняемые на основе различного вида дискретных креплений (кронштейнов).
Полезные советы
Укладка и маскировка проводов открытым способом занимает гораздо меньше времени и сил, чем монтаж с пробивкой штроб
Но и здесь имеется ряд моментов, на которые следует обратить внимание, проводя укладку кабелей без штробления
Советы от специалистов:
- Заранее промаркируйте все провода. Чтобы не запутаться при выполнении маскировочных работ. Это впоследствии поможет быстро и правильно отыскать нужный кабель.
- Проводки — маломощную и силовую, отделите друг от друга. Не соединяйте в один пучок.
- Провода от интернета и антенн размещайте отдельно от всех остальных. Чтобы не было посторонних наводок и не портилось качество сигнала.
- Следует стремиться к тому, чтобы кабель имел минимально возможную длину. И минимум соединений — это делает их более безопасными, уменьшает риск травмирования.
- Бывает, что оплётка упрятанных тем или иным способом кабелей истирается. В случае неудачного расположения. Поэтому провода, находящиеся в местах повышенного риска, следует проверять как можно чаще.
Видео о монтаже кабель-канала для защиты проводов:
Существуют десятки способов маскировки, позволяющие красиво и безопасно уложить провода разного назначения, в том числе электрические кабели. Выбирая способ укладки, ориентируйтесь не только на эстетический результат, но также на удобство, безопасность и технические особенности проводов.
О проводке в кабель канале
Чем так привлекательна, открытая электропроводка в кабель канале?
Во-первых, монтаж такой проводки не требует грязных строительных работ по устройству штраб, разводка силового кабеля делается быстро и после работ не нужны отделочные работы.
Во-вторых, до электропроводки в кабель канале легко добраться для ремонта, а также легко добавлять новые линии электропроводки, в случае надобности.
Это особенно интересно, если полностью меняется напольное квартиры и как следствие нужно менять квартирные плинтуса. Например, выбрав линолеум, как новое покрытие пола, можно закрыть стык линолеума и стены плинтусом с кабель каналом, который отлично скроет новую или дополнительную электропроводку. Под все виды линолеума: бытовой, коммерческий, полукоммерческий вы легко подберете плинтус с кабель каналом близкий по цвету и дизайну постеленному линолеуму.
Состоят кабель каналы из основания и крышки. Соединяются элементы кабель канала с помощью специальных аксессуаров. Степень защиты IP кабель каналов IP 20 (основание перфорировано) или IP 40 (гладкое основание). Есть короба с IP 44, с повышенной влагозащищенностью.
Для электропроводки квартиры используются, так называемые, миниканалы. Изготавливаются они из самозатухающего пластика ПВХ, необязательно белого цвета. Комплексные системы кабель каналов с встраиваемыми розетками и выключателями используются, в основном, для офисной проводки и организаций рабочих мест. Хотя возможны варианты.
офисная система кабель каналов
Плюсы и минусы внешней проводки

Поэтому первый и главный плюс внешней проводки в квартире — скорость ее монтажа. Например, смонтировать открытую проводку в однокомнатной квартире своими руками, не имея большого опыта, можно за пару дней. Профессиональный наемный электромонтажник справится часов за пять-шесть.
Второй плюс — для открытой проводки не нужно штробить стены, делать в них каналы для укладки проводов и гнезда для розеток, выключателей и разветкоробок, а потом, после укладки, заново штукатурить, красить или заклеивать обоями стены.
Третий плюс — открытая проводка всегда доступна. Вы в любое время сможете отремонтировать поврежденный участок или добавить в проводку какие-то новые элементы, не прилагая значительных усилий. Например, провести еще одну ветку к новому светильнику, поставить новую дополнительную или переместить в другое место старую розетку. Со скрытой проводкой такой номер не пройдет: придется долбить стены. 
Но есть у открытой проводки и свои минусы.
Первый минус — открытая проводка всегда на виду, и не во всех интерьерах она смотрится гармонично. Разве что вы делаете интерьер в стиле кантри, ретро, техно или стимпанк. В этом случае открытая проводка может стать изюминкой.

Второй минус — надо четко учитывать технические нормы помещения, в котором вы делаете открытую проводку. Например, в ванной, кухне и других помещениях с повышенной влажностью, даже для скрытой проводки нужно использовать дополнительную защиту проводов и ставить приборы (выключатели, розетки) с классом защиты не ниже IP-44, а для открытой — уже не менее IP-68. А они не всегда выглядят красиво и привлекательно.
Маскировка телевизионного кабеля в квартире
После того как предварительная прокладка ТВ-кабеля по квартире произведена, нужно решить, куда можно спрятать конструкцию, чтобы она не портила внешний вид стен и пола. Надежный и качественный способ — проделать штробу в стене еще на этапе отделки и получить ровную поверхность. Но иногда такой возможности нет, а обои уже поклеены или жилье арендованное.
Можно выбрать одну из лучших идей, как спрятать провода от телевизора: рекомендуется прикрыть кабель на полу специально разработанным для этих целей плинтусом, провода поможет скрыть грамотное декорирование, короб или пластиковый канал.
Убираем в стену
Лучше всего с функциональной и эстетической стороны реализовать метод, когда кабели еще на стадии ремонта протягивают — протянуть и утопить можно их в углублении в стене — в штробе. Затем выровнять поверхность и осуществить отделку. Этот процесс требует затрат времени, сил и предварительной схемы установки техники.
Для работы потребуется дрель или перфоратор (если стены бетонные), болгарка, малярный инструмент, гипсовая замазка или шпатлевка. Сначала вырезаются продольные углубления по линии протяженности проводника. Затем выдалбливается участок стены между ними такой глубины, чтобы туда поместились все шнуры. Должно остаться место для качественной и надежной заделки. Устанавливаются все необходимые разветвления и коннекторы, осуществляется фиксация хомутами и саморезами. Только после проверки работоспособности линии дыры замазываются.
Даже если отделочные работы завершены и встал вопрос, как спрятать провода от телевизора на стене, этот метод применим, но он потребует большей щепетильности, т. к. на финальном этапе необходимо будет восстановить первоначальный вид стены — воссоздать структуру или приклеить полоску обоев, вырезанную точно по рисунку. Если отнестись к работе ответственно, поверхность будет выглядеть так же красиво, как и до вмешательства.
Кабель-канал
Наипростейшим методом спрятать коаксиальную проводку является кабель-канал. Пластиковое или металлическое приспособление просто вешать: повесить телевизор на стену, подключить к нему шнур от антенны, прикрутить основу канала саморезами, вставить все провода внутрь второй части конструкции и зафиксировать ее, защелкнув пазовый замок.
Смотрите это видео на YouTube
Специальная мебель
Прокладывая линию к телевизору на небольшие расстояния, рекомендуется воспользоваться предметами мебели, которые скроют ее своим корпусом. Это может быть стенка, длинная тумба, специальная мобильная мебель, собирающаяся как конструктор. Главное — правильно расположить элементы интерьера так, чтобы провода не было видно.
Декорирование
Если использовать радикальные методы нет возможности и навыков, рекомендуется воспользоваться фантазией. Метод декорирования открывает безграничные возможности: прячем провода на стене под оригинальные занавески и коряги, закрываем витиеватыми статуэтками или комнатными растениями, прокладываем их под коврами и т.д.
Такой способ поможет спрятать не только коаксиальный кабель, но и сетевой, который чаще всего просто свисает от телевизора к розетке.
Декоративные короба
Часто нужно спрятать провода, когда они уже протянуты по потолку или полу. Помочь способны декоративные короба, которые работают по аналогии с кабель-каналами. Такой метод прост в реализации и позволяет выбрать подходящую модель декоративного изделия из большого количества представленных на рынке товаров, отличающихся цветом, фактурой и размерами.
Смотрите это видео на YouTube
Как закрепить провода силового кабеля на стене — все способы
Как выполнить прокладку силового электрического кабеля в земле
Как выполнить монтаж СИП кабеля от столба к дому
Как рассчитать необходимое сечение провода по мощности нагрузки?
Как выбрать и подключить греющий кабель снаружи и внутри водопроводной трубы
Прозвонка проводов с помощью мультиметра — что это значит и как выполняется
Способы закрепления
Крепление кабеля к стене выполняется различными способами. Выбор определенного варианта зависит от состава рабочей поверхности. Используемые материалы, работа с ними рассмотрены в таблице.
| Способ закрепления | Порядок работы, советы | Монтажная поверхность |
| при помощи саморезов | саморезы по дереву вкручиваются шуруповертом в среднем через 50 см; их использовать рекомендуется длиной около 40 мм; применяется для быстрого монтажа пластиковых каналов; предварительное сверление отверстий не требуется | |
| дюбель-гвоздями (быстрый монтаж) | с короба снимается крышка; в нем насверливаются отверстия с шагом около 45 см; его прилаживают к поверхности, отмечая на ней расположение точек сверления; перфоратором делают в стене дырку; пластиковую часть гвоздя вставляют через короб в отверстие, металлическую после забивают | позволяет надежно закрепить на бетонной стене, кирпичной, каменной |
| «клопами» | закручиваются шуруповертом через указанное выше расстояние | тонкий металл (меньше 2-х мм) |
| клеем (жидкие гвозди) | наносят клеящий состав наизнанку подготовленного отрезка; прислоняют его на несколько секунд к отмеченному месту, отслоняют; ожидают, когда клей загустеют; прижимают обратно; дополнительно требуется применять дюбеля и саморезы | дерево, гипсокартон, обои, плитка, можно приклеивать и к бетонной поверхности |
Ширина шага корректируется, исходя из неровностей поверхности. Подробнее о том, как выбрать и установить кабельный канал, смотрите в этом видео:
Разводить проводку в кабель-канале рекомендуется после проведения всех отделочных работ (наклеивания обоев, нанесения декоративной штукатурки).
При данном способе прокладки линий соблюдаются нормы ПУЭ, легко можно добраться до места неполадки.
Представленные варианты закрепления надежно состыковывают поверхности. Многообразие материала вписывает проложенные трассы в обстановку квартиры.
Во время строительства дома монтаж электропроводки производится скрытым способом, под штукатурку. Полная замена электрической разводки, как правило, производится во время капитального ремонта. В этом случае в стене делаются штробы, в которые и укладывается провод.
Но как быть, когда нет возможности или желания заниматься пыльным штроблением стен? Или нужно подключить недавно установленный мощный электроприбор, например, водонагреватель? В этом случае многие выбирают открытый способ прокладки электропроводки, а крепление к стене осуществляется при помощи кабель канала.
Процесс штробления
Зачем маяться с «маскировкой» электропроводки, если можно сначала прикрепить ее к капитальной стене, а затем просто оштукатурить ее поверху. Методика носит название «скрытая» и далеко не всегда последовательность действий именно такая. Чаще всего бригада штукатуров доблестно исполняет свою работу, а затем ей на смену приходят электрики, которые начинают переформатировать мир на свой манер, в соответствии с поставленными им задачами. Это сильно напоминает анекдот про двух солдат из стройбата, один из которых копал ямки, а другой следом за ним закапывал (отсутствовал третий, который должен был сажать деревья, но приказ есть приказ). Для осуществления проводки электрики вынуждены делать в штукатурке каналы для проводов и отверстия перфоратором – штробить поверхность.
Далеко не все и не всегда желают этой обременительной процедуры:
- Штробление портит существующую штукатурку. Крайне редко удается пробить аккуратные каналы. И даже если это сделать получается, то все равно чистовой слой штукатурки в местах штробления после прокладки кабеля придется восстанавливать. Стоит признать, что методика весьма многоитерационна.
- Штробление связано с повышенной генерацией пыли, которая будет в квартире повсюду. Если речь идет не о первоначальном обустройстве, а о ремонте, то однозначно придется переклеивать обои и обновлять потолок.
- Длительное неприятное звуковое воздействие перфоратора. Даже если производить ремонтные работы в строго определенные законом часы, все равно соседи вам спасибо не скажут.
- Проводка оказывается скрыта капитально. К ней теперь не будет доступа никогда.
Задача тезиса данного раздела вовсе не в том, чтобы дискредитировать одну из самых универсальных строительных технологий, предоставляющей большие возможности (штробление)
Применительно к электропроводке хотелось бы акцентировать внимание на том, что дизайнерская и эстетическая привлекательность метода покупается ценой безопасности. С электричеством не стоит шутить, а коммуникации имеют свойство приходить в негодность. Хорошо бы их заменить
Но если провода в квартире уложены в проштробленные в стене каналы, то об этом можно просто забыть. Замена проводки возможна только путем прокладки нового кабеля и отключение старого (с обоих концов)
Хорошо бы их заменить. Но если провода в квартире уложены в проштробленные в стене каналы, то об этом можно просто забыть. Замена проводки возможна только путем прокладки нового кабеля и отключение старого (с обоих концов).
В этой связи хорошо бы, конечно, обзавестись альтернативой. Такой способ есть – это прокладка электрических кабелей открытым способом. Об особенностях и возможностях этого пути ниже.
Требования к внешней проводке в квартире

Итак, вы всё же решили, что докучать соседям перфоратором и долбить стены — плохая идея, и выбрали вариант с внешней проводкой. Ок, тогда смотрите, а лучше записывайте в блокнотик требования по её монтажу.
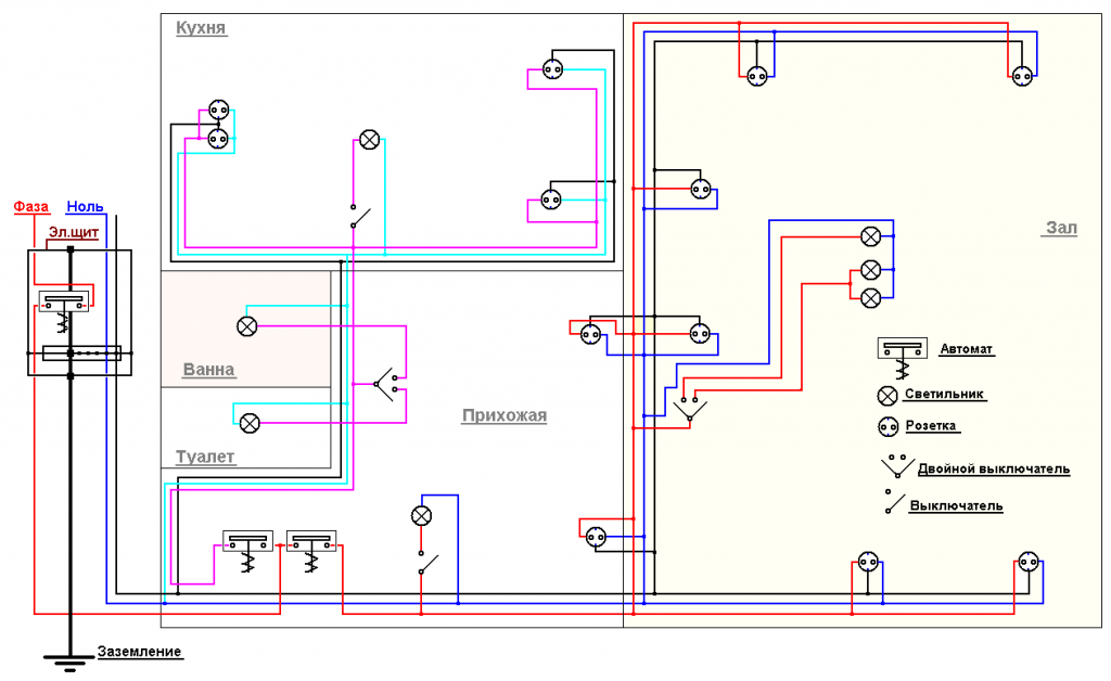
Первым делом нарисуйте схему расположения всех линий проводки. Как правило, провода и кабельные каналы ориентированы или вертикально, или горизонтально по отношению к стенам, полу и потолку. Все прочие направления запрещены правилами техники безопасности.

На схеме подробно и понятно укажите все места, где планируете поставить розетки, выключатели, распределительные коробки и прочие электрические приборы. Рассчитайте количество розеток и светильников, которые вам понадобятся. О том, как правильно расположить в квартире розетки и другие электроприборы, читайте в прошлых материалах.
При составлении плана учитывайте, что линии проводки должны располагаться на расстоянии 15 – 20 см. от углов, оконных и дверных проемов. Старые стандарты рекомендуют располагать розетки на высоте 60 см. от пола, а выключатели выше — 150 см. Современный стандарт — для выключателя 60 см., для розетки — 20 см. от уровня пола.

А вот сам список рекомендаций по прокладке внешней проводки, которые вытекают из правил установки и монтажа электроустановок в жилых и общественных зданиях. Если вам интересно, полностью этот серьезный технический документ вы можете найти здесь, а мы озвучим из него лишь некоторые пункты, которые касаются внешней проводки:
Не прокладывайте кабели внешней проводки рядом с излучателями тепла — батареями, нагревательными элементами. Изоляция проводов и пластиковые кабельные каналы через некоторое время придут в негодность от воздействия тепла.
Не прокладывайте линию проводки под трубами, на которых может скапливаться конденсат. Например, в ванной, кухне или туалете, на трубах с холодной водой конденсат — частое явление. А вы помните: вода — первый враг электричества. Даже простой гофрированной трубы или негерметичного кабельного канала может быть недостаточно.
Кабель, который прокладывается в мокрых помещениях, должен иметь дополнительную защиту. Двойная, а то и тройная изоляция будет в самый раз.
Не соединяйте провода внутри каналов и труб просто так. Это нужно делать только в распределительных коробках.
Ставьте распределительные коробки в тех местах, где до них будет легко добраться в случае чего. Во влажных помещениях используйте герметичные коробки. И вообще, помните про класс защиты, и ставьте в мокрых помещениях только влагозащищенные электроприборы.
Не оголяйте провода без надобности. Изоляция на проводе должна быть целой по всей длине, от коробки до розетки, выключателя или другой коробки.
Если вы делаете открытую проводку без труб и кабельных каналов, то для крепления проводов и кабелей используйте специальные пластмассовые скобы, подобранные по диаметру проводника. Такие скобы продаются в любом хозяйственном магазине в отделе электротоваров. Расстояние между скобами не должно быть слишком большим, иначе ваши провода будут провисать под собственным весом.

Ставьте крепежные скобы по обе стороны провода. Скобы-фиксаторы обязательны около мест подключения к розеткам и выключателям. Если силовой кабель проложен горизонтально, ставьте скобы на расстоянии не более 40 см друг от друга, а для вертикального кабеля — не меньше, чем через один метр.
Для тонких проводов расстояние между скобами уменьшается: горизонтально — через каждые 25 см, вертикально — через 40 – 45 см. Расстояние от последней скобы до розетки или выключателя не должно превышать 10 см. А лучше поставьте последнюю скобу прямо перед ними.
Не сгибайте провода без необходимости. Все повороты и изгибы линии старайтесь делать с помощью распредкоробок. Если же не получается — смотрите, чтобы минимальный радиус изгиба провода был не менее 3 – 5 см.
Если проводка всё-таки пересекает неэлектрический трубопровод, постарайтесь отодвинуть их друг от друга хотя бы на 3 – 5 см. В месте пересечения загоните кабель в дополнительную защиту, например, в кусок пластиковой трубы.
Для того чтобы провести проводку сквозь стену, замуруйте в стену кусок трубы и просуньте кабель сквозь нее.
№1. Основные параметры выбора
Кабель-канал – это специальная полая конструкция с пространством для электрических проводов. Изделие состоит из лотка, который устанавливается на поверхность стены, пола или потолка, и крышки. Есть короба с немного другой конструкцией, но это самая распространенная. Также кабель-каналы могут использоваться для прокладки линий телефона, интернета и телевидения, нередко они применяются для маскировки проводов кондиционеров. В больших офисах, где надо обеспечить каждое рабочее место электричеством, интернетом и телефонной линией кабель-каналы и вовсе незаменимы.
Когда нет возможности спрятать проводку в стене, кабель-канал – это настоящее спасение. Основными преимуществами подобного решения можно назвать:
- защита проводки от ультрафиолета и механических воздействий;
- повышение пожарной безопасности помещения, хотя многие готовы оспорить данный момент, ведь кабель-канал – пространство закрытое, а провода непременно греются, т.е. тепло остается внутри конструкции, а значит, риск воспламенения куда выше, чем при прокладке провода без защиты. Но стоит учитывать и тот факт, что кабель-канал – конструкция герметичная, там почти отсутствует поступление кислорода, так что огонь не сможет распространиться, а воспламенение затухнет. Кроме того, есть перфорированные каналы, которые за счет притока свежего воздуха остужают нагретые кабели;
- возможность моментальной замены провода или прокладки нового ответвления. Если кабель находится в стене, то любые манипуляции поведут за собой серьезные разрушения;
- возможность проложить в одном канале несколько проводов, в т.ч. разного типа, например, проводку и телефонную линию. Для этих целей существуют специальные конструкции с внутренними перегородками;
- быстрый монтаж электропроводки.
В качестве минуса обычно называют невысокую эстетичность, так как тянущийся по стене пластиковый канал вряд ли будет украшать комнату, но все познается в сравнении. Аккуратный кабель-канал – это явно намного лучше, чем свисающий пучок проводов. Если учесть наличие многочисленных модификаций каналов, то проводку можно будет сделать почти незаметной. Есть изделия, которые не отличить от потолочного или напольного плинтуса, есть модели с окраской под дерево – вариантов масса, правда, стоят такие решения повышенной эстетичности дороже, чем самые простые изделия из белого пластика.
К минусам можно отнести и тот факт, что кабель забирает немного пространства. Да, зачастую такая потеря не приносит неудобств, но бывают случаи, когда каждый сантиметр на счету. К тому же, качественная прокладка проводки при помощи кабель-каналов возможна только при использовании большого количества вспомогательных элементов, т.е. кроме самого канала, необходимы будут тройники, углы и т.д. Учтите и тот факт, что выступающий элемент на стене или полу легко зацепить и повредить.
При выборе кабель-канала для электропроводки учитывайте следующие факторы:
- материал исполнения, который влияет на уровень долговечности, прочности и стойкости к возгоранию;
- особенности конструкции. Кабель-канал может быть с прямоугольным, угловым или полукруглым сечением, он может быть гибким или решетчатым – вариаций очень много, каждая будет незаменима в той или иной ситуации, и каждый вид мы рассмотрим далее;
- особенности помещения, где выполняется прокладка проводки. Например, канал для деревянного дома должен отвечать повышенным требованиям пожарной безопасности, а для подвижных конструкций применять стационарные кабель-каналы недопустимо;
- внешний вид. Для жилых помещений немаловажна эстетика, так что цвет и форма кабеля играют не последнюю роль;
- размер. Чем больше проводов надо спрятать, и чем больше их сечение, тем больше понадобится кабель-канал, но к этому мы еще вернемся.





































